启东农商银行官网欢迎您浏览!
96008
服务网点分布
自助区分布
企业邮箱
江苏农商银行
启东农商银行
首页
个人业务
理财业务
储存业务
个人贷款
三农个人业务
便民金融
银行卡
公司业务
公司金融
票据业务
支付结算
特色金融
供应链金融
国际业务
信息服务
电子银行
自助银行
个人网银
企业银行
手机银行
电话银行
今日农商行
关于农商行
本行动态
政策法规
人才招聘
宣传视频
下载中心
积分商城
网上银行登录
个人网银
企业网银
微信银行
个人金融
理财业务
苏银理财系列
兴银理财系列
信银理财系列
代销理财产品清单
理财销售人员公示
信息披露
保险业务
中国人寿
利安人寿
东吴人寿
紫金财险
代销保险产品清单
保险销售人员公示
代理保险资质公示
贵金属业务
贵金属业务
产品服务
储存业务
个人贷款
三农个人业务
便民金融
优惠活动
客服服务
银行卡
您的当前位置:
个人业务
>
保险业务
>
东吴人寿
>详细页面
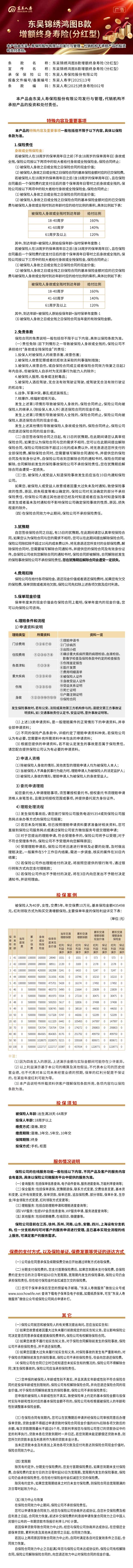
东吴锦绣鸿图B款增额终身寿险(分红型)
来源:
发布时间:2025年09月12日
东吴锦绣鸿图B款增额终身寿险(分红型).jpg